TakeYours MES:
Цифровое сердце вашего производства

Переход от ручного управления к интеллектуальной автоматизации. Системы управления производственными процессами трансформируют современные предприятия, обеспечивая прозрачность, контроль и кратный рост эффективности.

MES Dashboard
Свяжитесь с нами

MES vs ERP: Кто главный в цехе?

ERP и MES — две мощные системы, но их роли на производстве кардинально отличаются. Одна планирует издалека, другая действует здесь и сейчас.

ERP: Стратегический Планировщик

"Слепой" стратег

  • Горизонт планирования: дни и недели
  • Задает общие направления
  • Не видит цех в реальном времени
  • Реагирует на события с задержкой

MES: Тактик Реального Времени

"Зрячий" тактик

  • Горизонт контроля: минуты и секунды
  • Контролирует каждый этап производства
  • Мгновенно видит отклонения
  • Обеспечивает бесперебойное производство
⚠️ Критические проблемы

Проблемы, с которыми встречаются собственники

Без эффективной системы управления - производство превращается в «черный ящик», где невозможно понять, куда уходят деньги и почему падает эффективность.

🔍

Недостаток прозрачности в учете затрат

Собственник не может точно узнать, куда идут его деньги, что затрудняет финансовое планирование и управление.

📊

Неэффективное управление затратами

Отсутствие анализа себестоимости приводит к неоптимальному ценообразованию и снижению прибыльности.

⚙️

Низкая производительность

Нет четкого представления о загрузке оборудования и производительности сотрудников, что ведет к потерям.

⚠️

Сложности с контролем качества

Невозможность отслеживания качества на каждом этапе приводит к увеличению брака и потере клиентов.

✨ Ключевые преимущества

Почему это важно для собственника?

Система MES превращает «черный ящик» производства в прозрачный механизм, работающий на ваши цели.

📅

Соблюдение сроков

Отгрузка заказов точно в срок (OTIF) за счет исключения авралов и грамотного планирования очереди.

💰

Точная себестоимость

Знание реальной стоимости каждой серии продукции с учетом фактических затрат энергии и брака.

🧠

Независимость от кадров

Знания о процессах хранятся в системе, а не в головах «незаменимых» сотрудников.

Стандартизация процессов и документация, централизованный доступ к информации, автоматизация рутинных задач. Повышение устойчивости бизнеса и упрощение процесса обучения.

Функциональные модули

Все необходимые инструменты в одном интерфейсе

Управление заказами (Канбан)

Доска Канбан заказов формирует из клиентских заявок производственную программу и маршрутные карты. Страница заказов на производство предоставляет полный контроль над производственным процессом.

  • Автоматическое формирование маршрутных карт
  • Статусы в реальном времени (В работе, ОТК, Пауза)
  • Прослеживаемость от клиента до цеха
  • Просмотр состояний операций по заказу
  • Фактическое и плановое время заказа и операций
  • Определение точной себестоимости для каждого типа продукции
  • Детальный учет всех затрат: труда, материалов и энергоресурсов
  • Мониторинг всех затрат в реальном времени
  • Сравнение планов и фактических затрат
Production Orders Dashboard
🔄 Производственный процесс

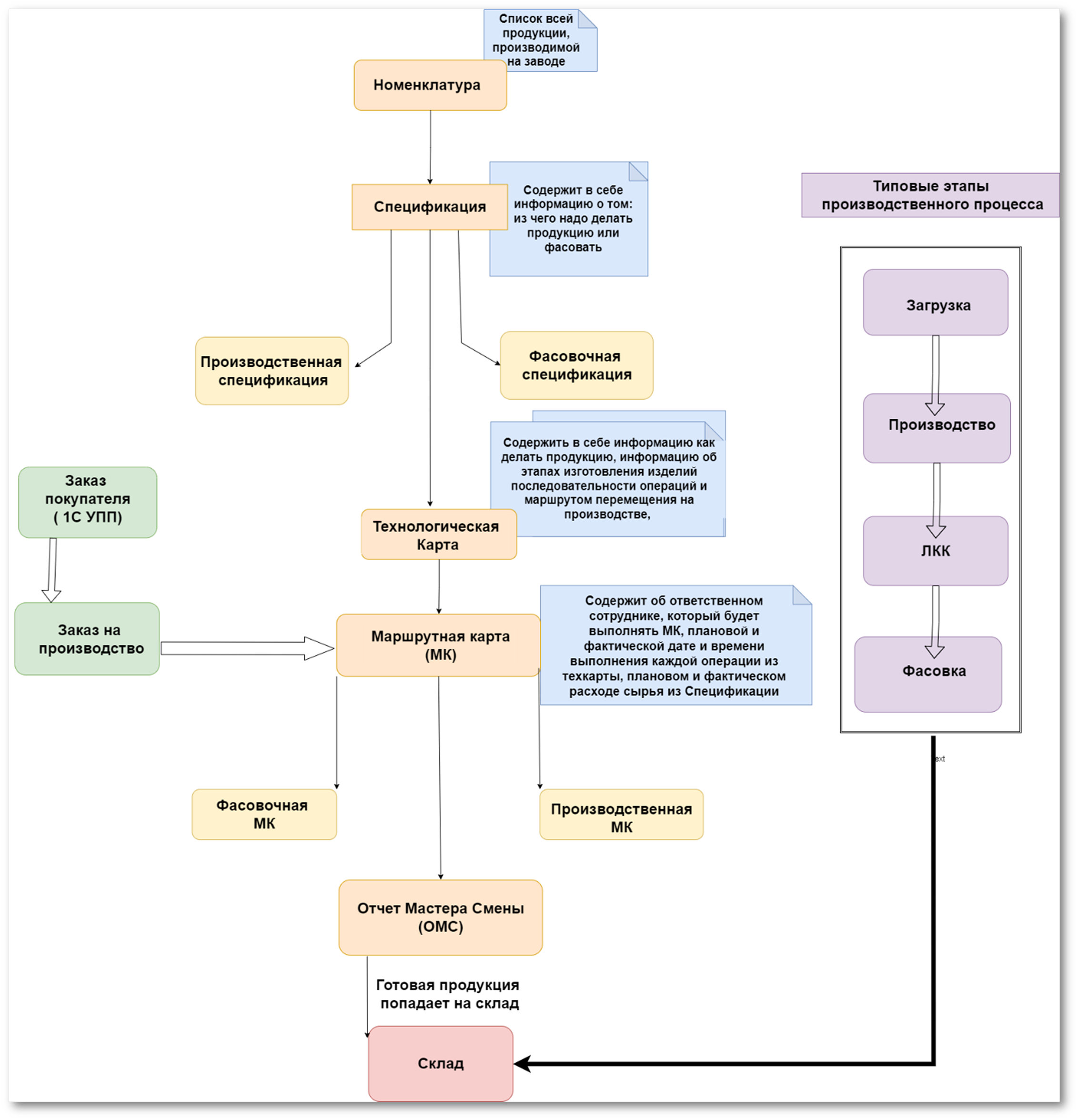
Типовые этапы производственного процесса

От заказа покупателя до готовой продукции на складе

Типовые этапы производственного процесса
🏗️ АРХИТЕКТУРА

MES в иерархии автоматизации

Система MES занимает критически важный уровень L3, выступая "мостом" между автоматикой и бизнес-стратегией.

Уровень L1

Полевая Сеть

ПЛК и датчики на оборудовании

Уровень L2

Операционная Автоматика

SCADA / HMI для контроля

Уровень L3

Ядро MES

Управление производством и мост между автоматикой и бизнесом

M
📚 Централизованное хранилище знаний

Библиотека спецификаций и технологических карт

Создание упорядоченной библиотеки, содержащей спецификации, технологические карты и рецепты продукции.

📋

Спецификации

Состав материалов и компонентов для производства

🗺️

Технологические карты

Последовательность операций и этапы производства

📝

Маршрутные карты

Планирование и контроль производственного процесса

🍽️

Рецептуры

Рецепты и составы готовой продукции

Создание упорядоченной библиотеки, содержащей спецификации, технологические карты и рецепты продукции.

👁️

Прозрачность и контроль

Детальное отслеживание всех операций на каждом этапе производства для принятия обоснованных управленческих решений.

Легкий доступ к данным о расходах

Улучшение качества

Стандартизация процессов обеспечивает соблюдение высоких стандартов качества.

Минимизация брака и снижение рисков

Ускорение решений

Легкий доступ ко всем документам упрощает сбор данных для анализа.

Быстрое принятие решений
🎯 Ключевые преимущества системы

Эффективность, экономия и качество

ЭФФЕКТИВНОСТЬ

Ускорение производственного цикла

MES устраняет "информационные разрывы". Диспетчер видит простои сразу, а не в конце смены.

Сокращение времени переналадки
Минимизация времени ожидания материалов
Исключение лишних бумажных отчетов

Результат: рост пропускной способности без закупки новых станков

💰

ЭКОНОМИЧЕСКАЯ ВЫГОДА

Снижение затрат и себестоимости

Энергоресурсы

Снижение нецелевого потребления за счет выявления "холостого" хода станков.

🛡️ Брак и отходы

Мгновенная остановка линии при отклонении параметров предотвращает выпуск партий брака.

📦 Складские запасы

Точный учет позволяет снизить уровень "страховых" запасов сырья.

🎯

КАЧЕСТВО

Цифровой контроль и прослеживаемость

📱 Электронные регламенты

Работник получает инструкции прямо на терминал.

📊 Автоматический замер

Интеграция с контрольно-измерительными приборами.

🔍 Генеалогия продукта

Полная история: кто, когда и из чего сделал деталь.

📩 Обратная связь

Оставьте заявку

Заполните форму ниже и мы свяжемся с вами в ближайшее время.

Разработчик

DVG PROJECT

ООО "ДВГ ПРОДЖЕКТ" — аккредитованная IT-компания, резидент МТК. Выпускник акселератора СПРИНТ-9 (2024).

Система TakeYours MES включена в Единый реестр российского ПО Министерства цифрового развития.

Company Visual